看跌期權(Put Options)是指期權的買方向期權的賣方支付一定數額的權利金后.即擁有在期權合約的有效期內,按事先約定的價格向期權賣方賣出一定數量的期權合約規定的特定商品的權利。但不負有必須賣出的義務。
而期權賣方有義務在期權規定的有效期內.應期權買方的要求.以期權合約事先規定的價格買入期權合約規定的特定商品。
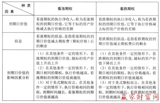
看漲期權與看跌期權在本質有很多不同,我們可以從到期日價值、領益以及到期日價值影響因素三個方面來看。

上一篇:期權無風險套利并不是沒有風
下一篇:個股期權的漲跌幅限制經計算
經營性網站備案信息
中國互聯網違法和不良信息舉報中心
本站帶寬由
河南網絡
網絡 110
服務中心:鄭州市金水區農業路經三路
郵編:450002 網址:www.ydwpf.com
銷售熱線:0371-65350319
技術支持:13333833889